NK Mura skozi čas je neuradna spletna stran Mure, kjer se sliši glas navijačev in gleda s tribune.

Kar je zadel Jovićević zadane v povprečju šest igralcev od stotih

Nikola Jovićević se veseli zadetka proti Rogaški. Avtorske pravice: nkmura.si Foto: Loris Cipot/fotolens.si

Drugi zadetek Mure proti Rogaški, ki ga je dosegel Nikola Jovićević je bil prava mala mojstrovina. Dosežen je bil z razdalje 12 metrov (od centra gola) s strani in z glavo. Verjetnost, da pri takem strelu pade zadetek je 6.48%, kar je najnižja verjetnost iz katere je v letošnji sezoni katerikoli od igralcev Mure dosegel zadetek. Z drugimi besedami - iz tega položaja zadane le dobrih šest igralcev od stotih.

Ta parameter se v nogometu označuje s faktorjem xG, ki pove kakšna je verjetnost, da pade zadetek. V osnovi je zadetek odvisen od razdalje in od tega ali je bil dosežen z nogo ali glavo. Strel z glavo verjetnost precej zmanjša. Na to pa potem vpliva še ali je bil igralec sam pred golom, v gneči, je šlo za enajstmetrovko ipd.

Celotni Murin xG na tekmi je bil 1.47, Rogaškin pa 0.69.

Verjetnost zadetka je večja, če igralec strelja s sredine (ima večji kot od ene vratnice do druge) in je bližje vratom. Igralci v modernem nogometu težijo, da čim več strelov sprožajo s sredine kazenskega prostora in čim bližje vratom. Foto: bbc.com/sport/football/41822455

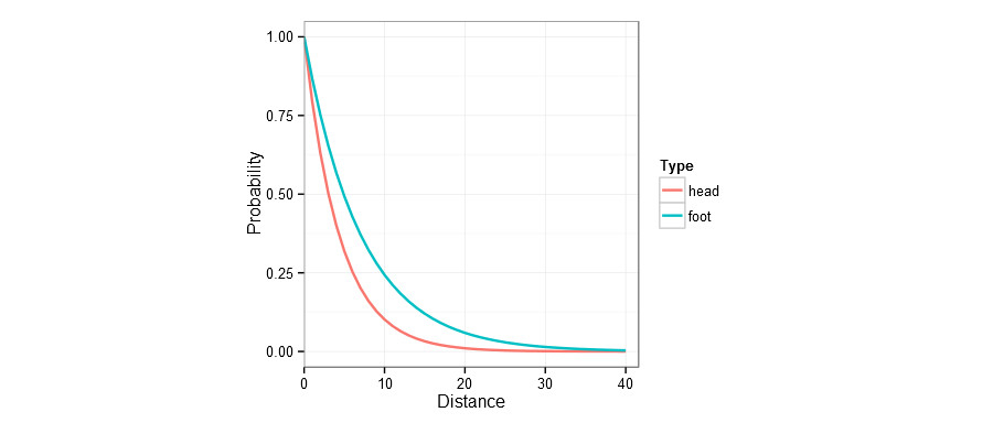
Razlike med verjetnostima strela z glavo (rdeča) in nogo (modra). Če igralec sproži z nogo z desetih metrov je verjetnost da doseže zadetek 25%, z glavo pa več kot polovico manjša. Foto: pena.lt/y/2014/08/28/expected-goals-foot-shots-versus-headers/

Kako so igrali?

Vabimo vas k ocenjevanju murašev na tekmi Mura : Rogaška (7. december 2023). Ocenjujete tako, da jim date oceno od 1 do 10 (1 = najmanj, 10 = največ). Ocenite še lahko trenerja Vladimirja Vermezovića in glavnega sodnika Boža Kondiča.

Na seznamu so igralci, ki so igrali vsaj pet minut. Ocenjevanje poteka do vključno 8. decembra, ko se bodo prikazali rezultati.

Graf prikazuje povprečne ocene igralcev, ki so jih podali uporabniki spletne strani NK Mura skozi čas. Število glasov: 33.

Soustvarjajte NK Mura skozi čas

Imate fotografijo s tekme, Murinega dogodka, Murine zgodovine ...? Pošljite nam jo na [email protected]. Objavili jo bomo v skladu z uredniško politiko, ki je zapisana v Politiki zasebnosti.

Podprite nas

Če vam je naše delo všeč in bi nas radi pri tem podprli lahko to storite v klikom na spodnji gumb. Sredstva bodo v celoti namenjena za doseganje ciljev društva NK Mura skozi čas. Hvala. Več o donacijah. | Več o projektu NK Mura skozi čas.

Komentarji (0)